******bevictor伟德官网 - 源自英国始于1946
学校首页
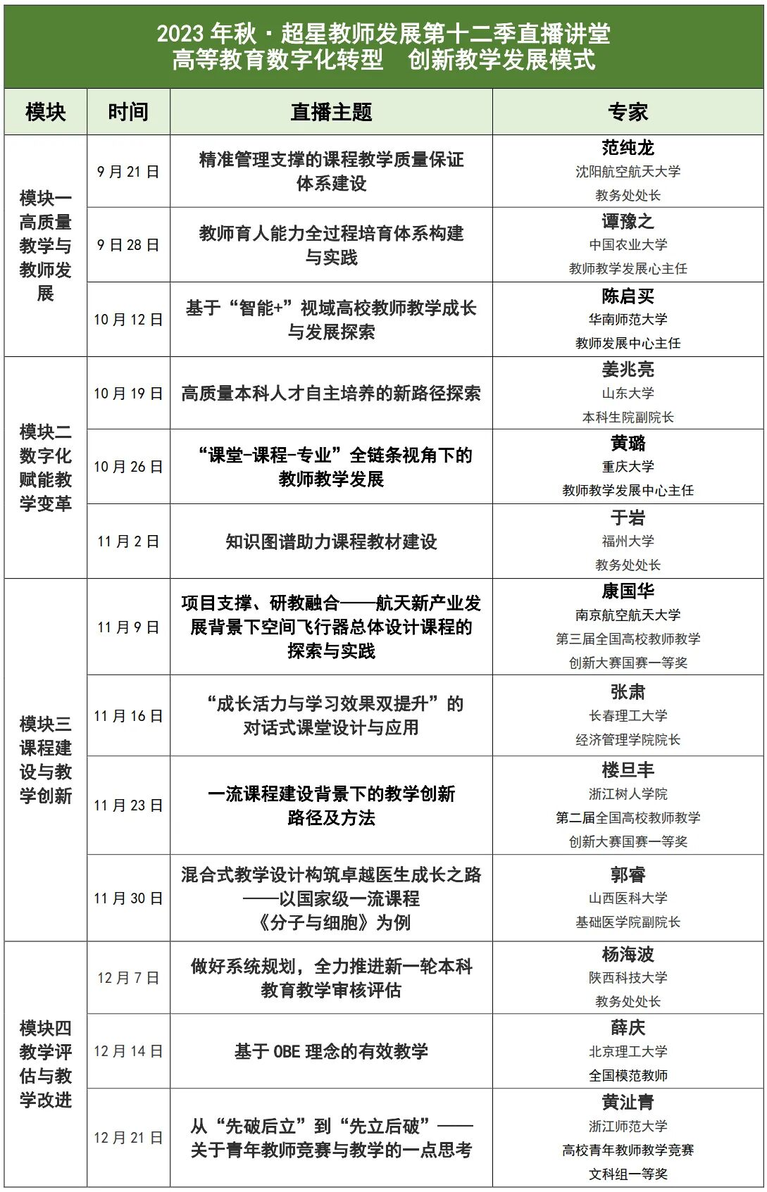
2023秋超星教师发展“直播讲堂”(免费)时间安排
日期: 2023-09-20 信息来源: 点击数:

版权所有:bevictor伟德官网 - 源自英国始于1946  电话:0773-2253025(教学运行科)/ 2253026(考务科)/ 6796607(实践教学科)      电子邮箱:jwc@guat.edu.cn